网站制作报价:0755-66889888 / 18898989988
首页
案例
资讯
AG真人
AG真人网站官网版
观点
提供经过实际操作的网站建设方案书,旅游网站建设方案等企业网站建设方案免费下载。
方案
新闻
观点
苹果的“ iPhone shouth sott on iPhone”喊电影在戛纳国际创意节上获得了“创意效果
2025-06-21 12:57:16
他在6月20日报告说,苹果自2014年推出以来一直在“ iPhone射击”(...
Redmi K80最高版扰流板:这些变化将大大改善电池寿命
2025-06-21 12:57:15
6月18日,Lu Weibing宣布了将在本月底在新产品扰流板现场广播室推出的众多产品的相关信息。与过去相比,当前的制造商...
Microsoft删除Win11 RP 26100.4482先前的版本:改进的压缩文件,为欧洲经济领域建立
2025-06-21 12:57:13
Home在6月20日报告说,微软现在是其发射预览频道的窗口...
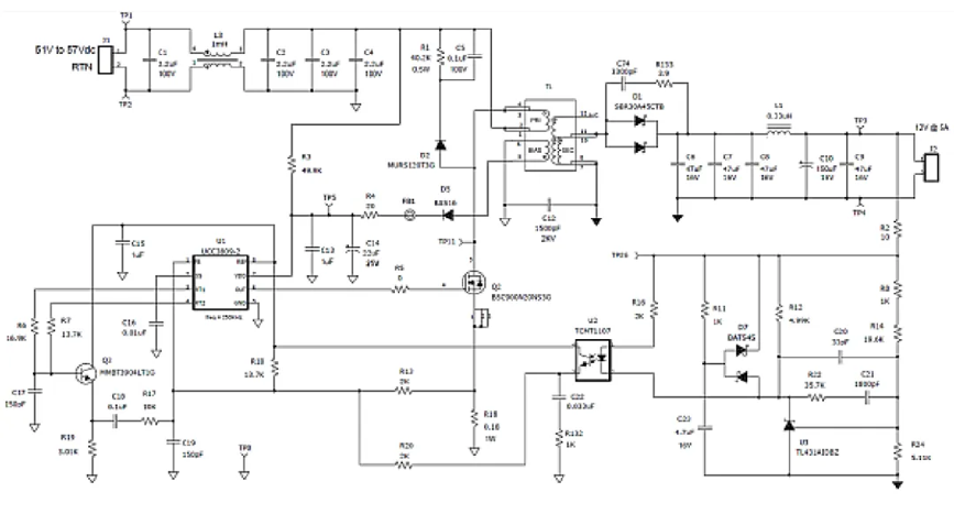
电源设计提示
2025-06-20 13:24:17
本文的任命:连续电导模式(CCM)的反式转换器通常用于中等能耗的隔离应用中。和不连续的驾驶模式(D...
Tektronix承认对高效能量设备的评估,这是深度分析半导体的双重脉冲测试
2025-06-20 13:24:16
在本文中引用:_____在当今的快速开发电子技术领域中,功率半导体设备的性能优化很重要。双脉冲测量...
哪种自行车游戏最有趣?推荐的流行自行车游戏
2025-06-20 13:24:15
探索游戏世界的新巅峰:这篇流行的文章分析了自行车游戏迷之间的热情辩论,并发掘了备受尊敬的。...
有1200个真正的参展商。第三连锁博览会超出了预期。
2025-06-19 13:17:58
在6月17日在州情报局举行的新闻发布会上,记者获悉,中国国际供应链促销的第三次展览(以下简称“ Expo Chain”)将于7月1日举行。...
许多地点发布了新的储备基金政策,以发布更多机构的股息
2025-06-19 13:17:57
6月16日,霍霍特住房和城市发展办公室表示,该市的负担得起的住房基金已成功完成了住房,城市和农村发展部的试点任务,并与国家住房,城市和农村农村农村发展的负担得起的负担...
根据文本游戏,根据文本游戏下载10个主要游戏
2025-06-19 13:17:57
探索文字游戏吸引力中的新峰值!在本文中,我们将根据文字游戏的分类发现10个最佳杰作,选择详细的策略和创新的情节。如果那是真的...
您有趣的TCG游戏是什么?推荐有趣的TCG游戏
2025-06-18 13:10:42
探索纸牌游戏的吸引力!在本文中,我们将将其带到TCG(商用纸牌游戏)的世界,然后选择一个深层的系列...
它增加了约10次! enMiPaís,fue entregado oficialmente
2025-06-18 13:10:40
◎《科学和技术》的每日记者香港安河工程技术研究中心宣布了该国第一个千比特量表的设计。...
j
2025-06-18 13:10:40
科学技术日记Yu Ziyue 6月16日,当地时间,55A Paris Bruche国际航空航天展览(以下称为“巴黎航空”)...
iPhone 17 Pro将发布三个月! 12配置更新:首先冷却,12 GB内存
2025-06-17 12:56:10
根据供应链新闻,Kuai Technology在6月16日报道说,iPhone 17系列即将进入生产阶段。已经确认这仍然将于9月推出。...
Lei Jun:所有人都渴望小米Yu7,将于6月底发射,第二台Xuanjie O1适当的平板电脑
2025-06-17 12:56:08
今天早上,6月16日,新闻,莱朱尼小米的创始人,总裁兼首席执行官宣布,每个人都在等他。...
校友会导演的信息:对于情报时代而言,未来世界并不容易
2025-06-17 12:56:04
歌曲来自校园,这是大学毕业生赶到山和大海的季节。在2025年,人类正处于解决技术特质并消除智能革命的门槛上。...
密集的未来:英特尔将AI技术注入农业和生态学
2025-06-16 12:11:32
本文任命:借助英特尔AI技术,俄亥俄州立大学的学生将使用创新的固定点喷雾技术,可大大降低使用高达75%的使用。...
Morse Microelectronics与Chengdu Huilit合作使用Wi
2025-06-16 12:11:30
本文的任命:Morse Micro,Wi-Fi Hello Chips的主要供应商之一,最近...
中兴公司的总裁Fang Rong与新的Xiongan地区和Hegang Group合作,共同讨论新篇章。
2025-06-16 12:11:28
6月10日至11日,中兴公司总裁Fang Rong与党委员会秘书兼Hesteel Group Co. Ltd. Liu Jian一起去了Xiong。...
什么现场游戏最有趣?现场流行游戏系列
2025-06-15 12:03:34
探索游戏世界中的新趋势!本文介绍了目前最受欢迎的真实时间游戏,并宣布了流行的分类,以满足其刺激和乐趣的搜索。没有任何...
CCG游戏下载最新的CCG游戏建议
2025-06-15 12:03:33
探索游戏中的新趋势!本文可以帮助您了解CCG(策略卡游戏)的最新趋势。受欢迎的CCG手链游戏,以满足您对策略的热爱...
哪些网球游戏更好?选定的流行网球游戏
2025-06-15 12:03:32
探索网球比赛的吸引力!哪些网球游戏更好?受欢迎的选择网球比赛将带您参加网球比赛。如果您是初学者或高年级...
本地木浆果肉茶头与纸张印刷纸26.9元24包限时促销
2025-06-14 13:06:28
tmall xinxiangyin官方糟糕...
AMD推出了新的AI芯片MI350系列,称新芯片的性能比NVIDIA更好
2025-06-14 13:06:26
当地6月12日,其Zifeng AMD首席执行官在Advandingai会议上推出了AI Chip M AMD系列的新系列...
Nezha Auto发布了“重组宣言”。具有跨国汽车公司管理经验的老年人将担任首席
2025-06-14 13:06:24
他在6月13日报道说,Nezha Car雇员昨天发表了“重组宣言”,称重组的平均水平在Z江省的贾克森市。...
首页
上一页
1
2
3
4
5
6
7
8
9
10
11
下一页
末页
服务支持
我们珍惜您每一次在线询盘,有问必答,用专业的态度,贴心的服务。
让您真正感受到我们的与众不同!
888877777
888899999
18898989988
0755-66889888